点击数:507 发布时间:2021/11/15 0:00:00 发布者:大湾区创新产业联盟
13日记者从佛山海事局获悉,该局联合佛山市交通运输局和中国船级社佛山分社,率先发布“水运佛十条”,打通不同序列职能部门内部数据壁垒,实现服务“软联通”和降本增效,为佛山水运经济高质量发展提供内生动力。
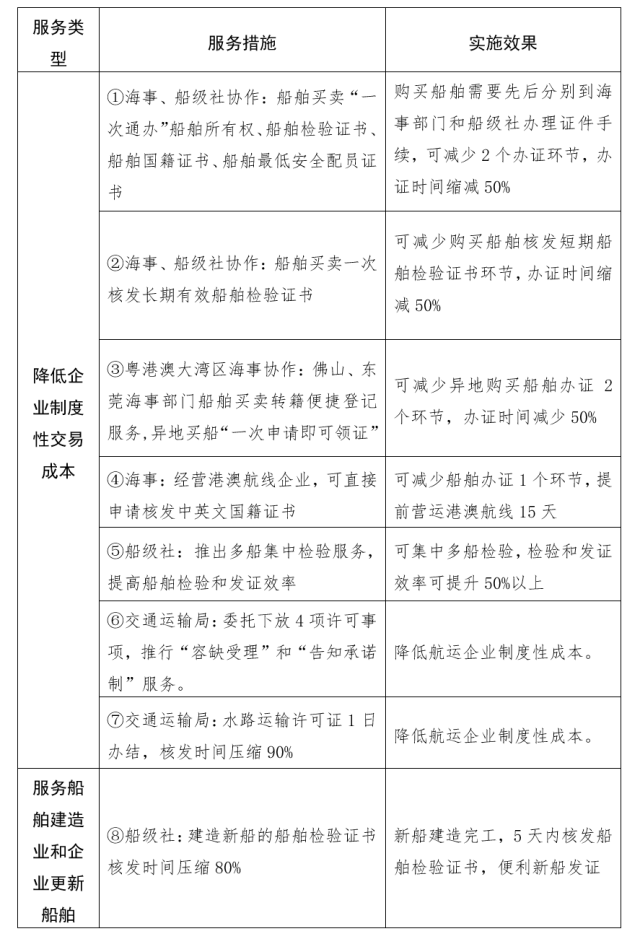
其中,今后佛山、东莞海事部门船舶买卖转籍便捷登记服务,可减少异地购买船舶办证2个环节,办证时间减少50%。

“水运佛十条”发布。佛山海事局供图
佛山地处珠三角水网西岸,属于粤港澳大湾区广佛极点城市,制造业是城市经济主要特征,水运为制造业提供重要交通支撑。尤其是佛山经济要进一步,要突出作为粤港澳大湾区城市的水运优势,向佛山制造业提供有高效、优质和廉价运输服务。
此次发布优化水运营商环境的“水运佛十条”措施,是在前期向企业群众广泛征集水运发展“急难愁盼”问题和行业共性需求,打破以往习惯做法,采取不违背法规基础上,联通交通领域职能部门内部数据壁垒,制定服务“软联通”的“水运佛十条”发展举措。据悉,“水运佛十条”落地后,不同服务类型的措施可满足行业多方面需求,仅船舶办理证件方面将大幅减少50%办证环节,办证时间将缩减90%—50%不等。
“‘水运佛十条’措施能破解目前航运运营中遇到的主要问题,感受到佛山海事、交通、船级社为行业发展采取的刀刃向内的改革决心,佛山水运行业将把握着交通强国、粤港澳大湾区建设所带来的重大机遇。”佛山市顺德区交通行业协会副会长廖军在收到征求“水运佛十条”意见稿时提出看法。
接下来,佛山海事局机关、佛山市交通运输局和中国船级社佛山分社将落实联学共建协议,共同发力,全面推进破解航运发展难题,强化支撑水运绿色低碳转型,强化智能航运技术创新,强化营商环境优化,推进绿色港口、绿色船舶、生态航道示范与应用,提升佛山航运整体治理能力。
■“水运佛十条”


(记者 尹辅华 通讯员 江健)